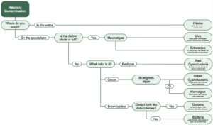
Screenshot of Decision Tree: Identifying Kelp Nursery ContaminantsA step-by-step flowchart designed to help nursery technicians identify common contaminants in kelp production systems. This dichotomous key guides users through visible characteristics like color, cell structure, and microscopic features to determine if tanks contain ciliates, cyanobacteria, microalgae, and other common contaminants.

Topics: